Responsive Web Design

DIY Made Easy: A Responsive Website Connecting Enthusiasts with the Right Projects

DIY Tutorials Responsive Website

Project Overview

The Problem

DIY enthusiasts often struggle to stay organized, find reliable guidance, and connect with like-minded creators. With inspiration, materials, and instructions scattered across multiple platforms, the process can feel overwhelming. DIYers need a simple, community-driven space to plan, learn, and share their projects with ease.

The Goal

Create a simple, inspiring platform where DIYers can easily plan projects, find reliable guidance, and connect with a supportive community.


Timeframe

4 weeks

Responsibilities

Research, User Flow, Persona Mapping, Competitive Analysis, User Journey Map, Low-Fidelity Wireframes, High-Fidelity Mockups, Prototyping, Testing

TOOLS

Figma, Google Docs, Google Forms, Zoom


Empathize Phase

Research

I conducted interviews and crafted empathy maps to gain insights into the users I am designing for and their needs. Through research, I identified a key user group: enthusiasts seeking tutorials to assist with their upcoming projects.

Users encountered difficulties while researching project ideas on multiple websites and faced challenges in finding the desired information. They struggled with decisions about the necessary tools and materials for their projects, resulting in decreased motivation before initiating the project, despite anticipating an enjoyable experience.

survey results

Competitive Analysis

My goal is to identify my key competitors and review the products of my competitors and find their gaps in this competitive audit.

Competitive Analysis

Define Phase

User Pain Point

Information

Finding clear and appropriate DIY tutorials in one place is challenging due to the varying quality and clarity of available resources.

Time

Having to spend additional time and effort searching for extra resources to meet the high expectations set by the project is incredibly time-consuming and often challenging.

Filter

Determining the appropriate skill level and accurately estimating the time required for a project can be particularly challenging when relying on DIY tutorials due to their varying complexity and the potential for missing details.

Community

Finding comprehensive and user-friendly tutorials in a single location, along with opportunities to learn through interaction with other users, can often be a challenging and time-consuming task.

User Personas

To better understand user needs, I created a user persona based on research and insights from surveys and interviews. This helped me design an experience that feels intuitive and valuable for real travelers.

User Persona 1
User Persona 2

Empathy Maps

empathy map
empathy map

Ideation Phase

User Journey Map

user journey map

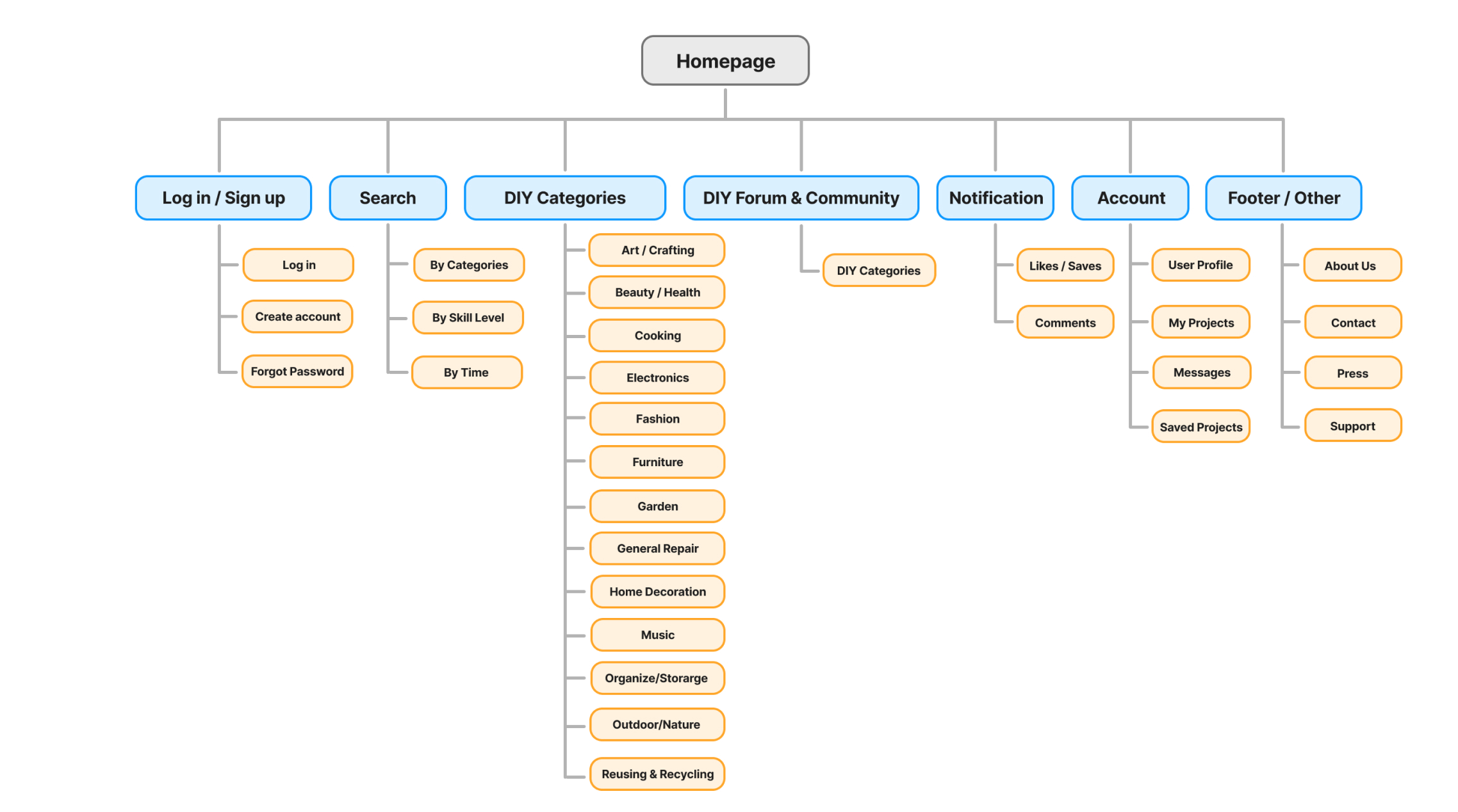
Site Map

The primary challenges included insufficient search capabilities and a lack of clear tutorials on DIY websites. Keeping these issues in mind, I designed the sitemap to address these concerns.

site map

Design Phase

Paper Wireframes

paper wireframes

Low Fidelity Wireframes

After ideating and drafting some paper wireframes, I created the initial designs for the project. These designs focus on users who might search for the project name after being inspired by something and browse the details.

Responsive Variations


Test Phase

Usability Testing

I conducted an unmoderated usability study with 3 participants. Research goals are determining if users can complete core tasks and making sure the user flow is correct if the project has any pain points in the whole process of the task flow. These pain points below are items that users have determined.

Testing Method

  • Participants: 3
  • Testing Type: Moderated remote usability testing.
  • Prototype Used: Figma interactive prototype.

Usability Findings

Search Bar

I moved the search bar from the hero section to the header section, so that users could access it easily.

Create Post Button

Some users wanted to create a project easily so I put on the "create a post" button on the header section.

Project Time

Some users wanted to see the total time of project info on the project content box.

Search on Community Forum

Some users are frustrated about not searching feature on the forum page.

usability finding

Based on the insights from the usability study, I moved the search bar from the hero section to the header section so that users could access it easily. I removed the content of the features section because some users found this section unnecessary.

usability finding

Based on the insights from the usability study, I moved the materials list near the project's stat section so that users could reach it easily.


Refining The Visual Design

Design System

The Design System for DIYers ensures a cohesive, user-friendly experience with a clean and modern aesthetic. It features the Lato typeface in various weights for readability, a balanced color palette of deep blue, purple, and neutral tones, and a versatile icon set for intuitive navigation. Reusable UI components, like navigation bars, buttons, and content cards, maintain consistency and accessibility, reinforcing the platform’s creative and collaborative spirit.

Typography

DIY Tutorials Responsive Website Case Study

Colors

DIY Tutorials Responsive Website Case Study

Icons

DIY Tutorials Responsive Website Case Study

Components

DIY Tutorials Responsive Website Case Study

High Fidelity Mockups

For this project, I designed 27 high-fidelity mockups to bring the app’s interface to life. I focused on details like typography, color schemes, and interactive elements to create a polished yet intuitive experience.

Diyers Screen

Responsive Variations

Accessibility Considerations

Color Contrast & Readability

The app follows WCAG guidelines, maintaining sufficient color contrast for readability.

Iconography

Integrated intuitive icons into the design to enhance navigation, making it more user-friendly and visually accessible.

Typography & Readability

The font choices prioritize legibility, with scalable text sizes and adaptable line spacing to enhance readability for all users.


Going Forward

Takeaways & Next Steps

Designing ParentBuddy reinforced the importance of empathetic and intuitive design for busy parents managing their child’s activities and milestones. User research highlighted the need for simplicity, efficiency, and collaboration, shaping a clean, functional UI.

Moving forward, the next steps include usability testing, feature enhancements like AI-powered suggestions and milestone insights, accessibility improvements, and refining the prototype for a potential MVP launch. This project reinforced my passion for human-centered design and the impact thoughtful UX can have on real-life challenges.


High Fidelity Prototype

Other Projects

↑ Top